0
联系电话:4001-158-698EN

公司新闻 行业动态 产品知识

致力于高品质车载连接器研发,为安全出行保驾护航

广濑电机通提供各种高品车载接器,为实现更安全更舒适的出行社会贡献力量。在此向您介们在发车载连接器程中对于产品通过严苛车载试验的要求

器等驱动使用的接器必足够固,以承受长时间的振和高温。用于驾驶和毫米波雷达等设备,由于阳光直射和内部发热致的高温,也要求具有高的可靠性。


车载连接器分 (1)驱动系、(2)ADAS系、(3)一般车载品,并行了格的试验向客提案通过各种严苛试验接器。即使客户考将未通上述试验品用于车载,在无法保证使用可靠性情况下,作为对产品严格要求的供应商-广濑电机也会议客户对产品做进一步评估,这也是为了保证客户的长期利益


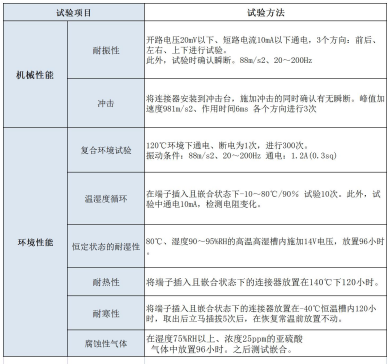
严格的试验条件


过车载接器要求的各种试验提供切能确保安全性的高品质车载连接器。

*例:ZE05系列(接口/内部接用板对线连接器)

*接器不同试验条件有所不同。

试验设备介绍


★ 横滨中心(日本)


屏蔽室

电波暗室

本公司的EMC试验室(电波暗室、屏蔽室)旨在提高EMC测试的可靠性,并申请了ISO/IEC17025 试验室认证,于2018724日获得认证。(试验室认证号:RTL01600)此外,还招募了具有iNARTE-EMC Engineer资格证书的人员,完全具备进行EMC试验的环境。


 一关试验中心(日本)


连接器厂商中规模最大试验室   

试验设备增至150台以上

支持复合振动试验(USCAR)、耐水试验(IEC60529/ISO20653)、盐水喷雾循环试验(IEC60068-2)、温湿度循环试验(USCAR)等车载元件要求的各种试验。2018年,通过增加试验设备,成功减少了试验准备时间。


※对于要求高可靠性的车载连接器,根据使用部位c17官方网站将推荐合适的产品,欢迎通过官网、客服电话进行查询。


3530
在线客服
在线客服

Maggie

微信咨询

黎小姐